Turning prevention into a human and meaningful digital experience.
Lola is a personalized cognitive stimulation app for people with mild cognitive impairment. It strengthens memory, self-esteem, and family bonds through emotional exercises and virtual support,.
Project Context
This application was developed in an academic context as part of a postgraduate program in App and Service Design. The project was conceived as a comprehensive research, strategy, and design exercise, aimed at exploring digital solutions with social impact, centered on people and real needs.
Client
ELISAVA
Team
6 people
Timeline
8 weeks
How we did it
Problem & Context
Every 3 seconds, someone in the world develops dementia.
More than 55 million people live with dementia worldwide. This number could reach 139 million by 2050.
Mild cognitive impairment affects approximately 15–20% of adults over the age of 65. (Alzheimer’s Association, 2023)
Loneliness among older adults
Long waiting lists at centers and workshops
Cold clinical applications
The diagrams below summarize insights gathered from qualitative research, based on interviews with users, their companions, and specialists
Key Challenges: Designing for Vulnerability
Designing Lola presented unique ethical and emotional challenges. We operated within a high-stakes environment where users face declining cognitive abilities and families deal with immense stress. Understanding that we are designing for a condition without a cure shifted our focus from 'solving' to 'supporting.' Every decision was made with deep sensitivity to the emotional weight of the disease, ensuring the app serves as a source of empowerment rather than frustration.
Approach and Key Decisions
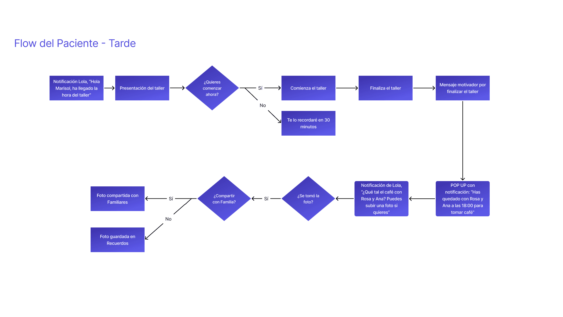
Our primary focus was to simplify complex cognitive tasks into manageable user journeys. The diagrams below illustrate the Information Architecture and Core User Flows, highlighting our decision to prioritize a flat hierarchy. This ensures that users can navigate between exercises and progress tracking with minimal friction and cognitive load.
Crafting an Intuitive Experience for Cognitive Stimulation
From exploration to execution: We iterated through various wireframes to prioritize intuitive usability. After defining our visual direction via a moodboard, we transitioned into high-fidelity UI and established a definitive Design System & UI Kit
The onboarding experience (part II)
This second part of the onboarding showcases the app’s core functionalities. It guides users through our cognitive stimulation tools, demonstrating how the interface adapts to their daily training goals



Next Steps: Moving Towards an Omnipresent Ecosystem
To enhance engagement, our next phase focuses on transforming Lola into a multi-platform experience. Recognizing that our target audience spends significant time with traditional media, we propose adapting the interface for Smart TV (Big Screen UI).
This omnipresent approach ensures that cognitive stimulation becomes a natural part of the user's daily environment, alongside future explorations into voice-guided interactions and wearable integration



















